Mores.Pics | Update Everything

Sponsorship Canada Processing Time

In addition to the information above, here is a curated collection of images related to Sponsorship Canada Processing Time.

  • Spousal Sponsorship Canada | Spousal Sponsorship Information For ...
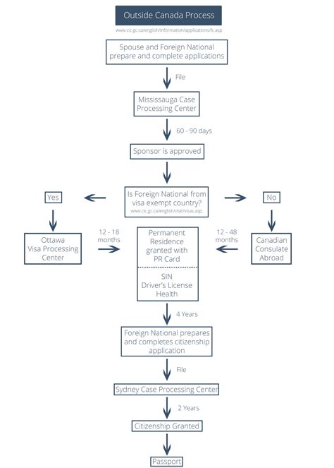
  • The Inside Canada Vs. Outside Canada Sponsorship Process | Meurrens Law
  • Canada Parents And Grandparents Sponsorship Program (pgp) 2025 ...
  • Tips To Minimize The Processing Time Of Spousal Sponsorship For Canada
  • Canada Sponsorship Visa | Best Consultancy For Abroad Studies
Find More About "Sponsorship Canada Processing Time"

Explore exclusive offers, detailed information, and related services about sponsorship canada processing time from our trusted partners.

View Special Offers

Timeline for Canada Family Sponsorship

Timeline for Canada Family Sponsorship

Source: www.pathlessvoyage.com

Spousal Sponsorship - Visaplus

Spousal Sponsorship - Visaplus

Source: visaplus.ca

You Might Also Like