Mores Pics | Update Everything

What Is Linguistics Mindomo Mind Map

What Is Linguistics Mindomo Mind Map

In addition to the information above, here is a curated collection of images related to What Is Linguistics Mindomo Mind Map.

  • Language And Pyscholinguistics - Mind Map
  • Mindomo
  • Linguistic Mind Map | PDF | Linguistics | Word
  • Mindomo (Mind Mapping) Review - EducationalAppStore
  • Linguistics - Concept Map
Find More About "What Is Linguistics Mindomo Mind Map"

Explore exclusive offers, detailed information, and related services about what is linguistics mindomo mind map from our trusted partners.

View Special Offers

Mindomo

Mindomo

Source: ugdsbitrt.weebly.com

Linguistics - Concept Map

Linguistics - Concept Map

Source: www.mindomo.com

Sample Mind Map - Mind Map

Sample Mind Map - Mind Map

Source: arnoldzwicky.s3.amazonaws.com

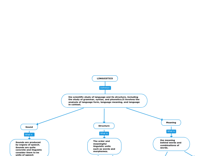
LINGUISTICS - Mind Map

LINGUISTICS - Mind Map

Source: www.mindomo.com

Linguistics - Mind Map

Linguistics - Mind Map

Source: www.mindomo.com

Linguistics - Mind Map

Linguistics - Mind Map

Source: www.mindomo.com

Linguistics - Mind Map

Linguistics - Mind Map

Source: www.mindomo.com