Mores Pics | Update Everything

Knockdown Of Elmo1 Diminishes Rac1 Expression And Markers Of Invasion

Knockdown Of Elmo1 Diminishes Rac1 Expression And Markers Of Invasion

In addition to the information above, here is a curated collection of images related to Knockdown Of Elmo1 Diminishes Rac1 Expression And Markers Of Invasion.

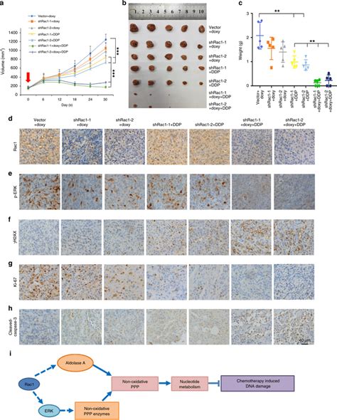
  • Rac1 Knockdown Increases Chemosensitivity And Reduced Chemotherapy ...
  • ESM1 Overexpression Promoted EC Cell Invasion And Angiogenesis, While ...
  • Identiication Of The Eficiencies Of EFEMP1 Overexpression And Knockdown ...
  • ELAVL1 Knockdown Attenuated Cerebral I/R-Induced Brain Damage. Rats ...
  • Knockdown Of BAMBI And ELMO1 Abolishes The Effects Induced By MiR-HCC2 ...
Find More About "Knockdown Of Elmo1 Diminishes Rac1 Expression And Markers Of Invasion"

Explore exclusive offers, detailed information, and related services about knockdown of elmo1 diminishes rac1 expression and markers of invasion from our trusted partners.

View Special Offers